| |
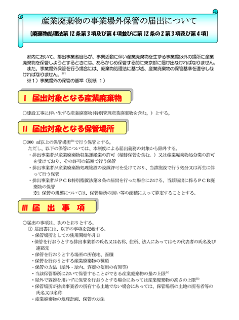
東京都(特別管理)産業廃棄物保管場所施設に掲げる看板 |
| 弊社は静岡県で創業50年、 看板などを全国にご提供しております。 通信事業部Sign Board Factory |
看板購入の流れ |
 |
 |
メールは24時間受付です |
TEL 053-427-1077 |
| FAX 053-427-1078 |
| 東京都(特別管理)産業廃棄物保管場所 |
営業時間 AM9:00〜PM6:00/休日・日/祭日 |
 |
|
|
|
| 東京都(特別管理)産業廃棄物保管場所施設に掲げる看板・標識 |
| 東京都内において、産業廃棄物の事業場外の保管場所に掲げなければなりません |
|
| |
|
| 納 期 |
デザイン・レイアウト校正終了後、通常4日間程度(祝祭日・日曜日を除く)頂いています。 |
| お支払い方法 |
◎ 銀行振込(入金確認後制作開始します) ◎代金引換 (運送会社ドライバーにお支払い) |
| プレート看板 |
アルミ複合板3mm厚のプレートにフルカラー出力シールを貼って仕上げたものです。 |
| 取扱について |
印刷は(屋外耐候3年以上)溶剤インク出力+UVカットラミネート貼り。 |
▲ページの先頭へ戻る |
| |会社概要・|看板購入の一連の流れ| |
| Copyright
(c) 2005 Sign-Board Factory. All Rights Reserved. |